-
Waarom instellen van een landelijk examen?
De LVV wil met het invoeren van een landelijk examen de professionaliteit van de vertrouwenspersoon vergroten en het niveau van de uitstroom van de cursisten die een basisopleiding hebben gedaan homogener krijgen.
-
Waarom is de wijziging belangrijk?
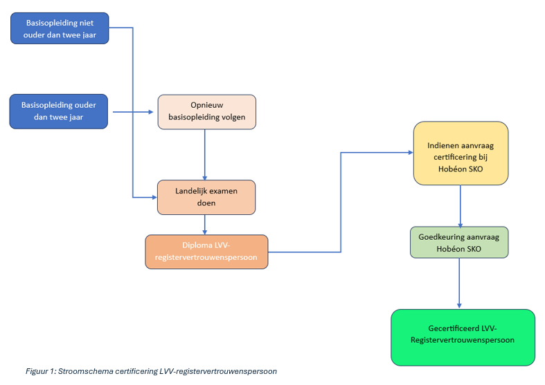
Nu is het voor de samenleving onduidelijk of een LVV-lid wél of niet gecertificeerd is. Dit werkt verwarring in de hand. Als ieder LVV-lid is gecertificeerd, is deze onduidelijkheid weg. Het is direct duidelijk dat een LVV-lid aan vastgestelde kwalificaties voldoet. Vanaf 1 januari 2024 wordt in het huishoudelijk reglement van de LVV opgenomen dat LVV-leden gecertificeerd moeten zijn. Voor een aantal van u heeft dit consequenties. Bekijk het stroomschema om zo zelf te bepalen of u ook stappen moet ondernemen.
-
Voor wie is het landelijk examen bedoeld?
Het landelijk examen is voor vertrouwenspersonen die vanaf 1 januari 2024 de basisopleiding volgen. Vanaf dat moment moeten alle cursisten een landelijk examen doen om het basisdiploma LVV-vertrouwenspersoon te ontvangen. Met het diploma kan men zich inschrijven in het register en lid worden van de LVV.
-
Heeft invoering van het examen consequenties voor mij als LVV-lid?
Er zijn nogal wat variabelen die bepalen of er consequenties zijn en zo ja welke stappen er dan doorlopen moeten worden. Er is een stroomschema opgesteld dat u kunt doorlopen om zo te bepalen of het invoeren van het landelijk examen consequenties voor u heeft.
-
Moet ik landelijk examen doen?
Er zijn nogal wat variabelen die bepalen of u landelijk examen moet doen. Er is een stroomschema opgesteld dat u kunt doorlopen om zo te bepalen of de invoering van het landelijk examen consequenties voor u heeft.
-
Wanneer is dit examen verplicht?
Iedereen die na 1 januari 2024 de basisopleiding gaat volgen is verplicht het landelijk examen te doen als men zich wil laten certificeren. Het examen is dan een verplicht onderdeel om toe te kunnen treden tot het LVV register vertrouwenspersonen.
-
Wat houdt het landelijk examen in?
Het landelijk examen gaat om de basisopleiding vertrouwenspersonen en bestaat uit twee gedeelten: het schriftelijke en het mondelinge gedeelte. Het schriftelijke deel bestaat uit meerkeuze vragen. Als dit deel goed is afgelegd dan kan het mondelinge gedeelte worden gedaan. Aan de hand van een casus wordt het mondeling examen door een assessor en een acteur afgenomen en dit betreft het eerste opvanggesprek. Is dit mondeling examen met goed gevolg afgesloten, dan kan men zich inschrijven in het register bij Hobéon. Vanaf 1 januari 2024 kunt u alleen nog lid worden van de LVV als u gecertificeerd vertrouwenspersoon bent.
-
Is er een overgangsperiode?
Ja, voor de cursisten die vanaf 1 januari 2022 tot en met 31 december 2023 de basisopleiding hebben gedaan is er een overgangsperiode ingesteld. Zij kunnen zich tot en met 31 maart 2024 zonder een landelijk examen inschrijven in het LVV-register bij Hobéon/SKO. Daarna vervalt deze overgangsregeling.
-
Wat betekent niet certificeren voor mijn LVV-lidmaatschap?
Voor LVV-leden die op 1 januari 2025 niet aan de nieuwe voorwaarden van het lidmaatschap kunnen voldoen, zal het lidmaatschap helaas komen te vervallen.
-
Wat is de rol van de SKV (Stichting Kenniscentrum Vertrouwenspersonen)?
De Stichting Kenniscentrum Vertrouwenspersonen (SKV) is in 2023 op initiatief van de LVV opgericht om aan personen, organisaties, scholen, universiteiten en overheid voorlichting en informatie te geven over het vertrouwenswerk. Een ander belangrijk doel van de stichting is om het kwaliteitsniveau van de vertrouwenspersoon te borgen en te verhogen. Hiervoor is het landelijk examen opgesteld. De stichting ontwikkelt het landelijk examen en de implementatie en verdere uitrol hiervan.
-
Waar kan ik mij aanmelden voor het landelijk examen?
Via de website van de SKV (Stichting Kenniscentrum Vertrouwenspersonen) kunt u zich aanmelden voor het landelijk examen.
-
Hoe word je LVV-registervertrouwenspersoon® in 2024?
U volgt een geaccrediteerde basisopleiding vertrouwenspersoon dat u afsluit met een landelijk examen. Als u dit met goed gevolg doorloopt kunt u zich inschrijven in het register bij Hobéon/SKO en u wordt lid van de LVV. Vanaf dat moment mag u zich LVV-registervertrouwenspersoon® noemen.
Voor LVV-leden zijn er nogal wat variabelen die bepalen of en zo ja welke stappen doorlopen moeten worden om de term LVV-registervertrouwenspersoon® te mogen gebruiken . Er is een stroomschema opgesteld dat u als LVV-lid kunt doorlopen om zo te bepalen of u actie moet ondernemen. -
Ik heb vóór 2022 de basisopleiding gevolgd, kan ik me laten certificeren?
Nee, wanneer u de basisopleiding vertrouwenspersoon vóór 1 januari 2022 heeft gevolgd, moet u gezien de nieuwe opleidingseisen en kwalificaties de basisopleiding opnieuw volgen en landelijk examen doen. Met dit diploma kunt u zich vervolgens inschrijven in het register.
-
Ik heb wel een opleiding voor vertrouwenspersoon gevolgd, maar deze staat niet op de LVV-site. Kan ik mij dan wel aanmelden bij Hobéon?
Nee, want alleen met een door de LVV geaccrediteerde basisopleiding kunt u zich aanmelden bij Hobéon. Wilt u weten welke basisopleidingen Vertrouwenspersoon of opleidingen Bij- en Nascholing al geaccrediteerd zijn, en of deze opleidingen geldig zijn voor (her)certificering, dan kunt u de website van Kiwa (Hobéon Accreditatie en Certificering bv) raadplegen.
-
Waar vind ik welke basisopleiding vertrouwenspersoon en bij en nascholingen door de LVV geaccrediteerd zijn?
Wilt u weten welke basisopleidingen vertrouwenspersoon of opleidingen bij- en nascholing LVV geaccrediteerd zijn, en of deze opleidingen geldig zijn voor (her)certificering, dan kunt u de website van Kiwa (Hobéon Accreditatie en Certificering bv) raadplegen.
-
Hoe meld ik mij aan bij Hobéon om mijzelf te certificeren?
Ga voor het aanmelden en certificeren naar de website van Kiwa (Hobéon/SKO).
-
Wat zijn de kosten voor het landelijk examen?
De kosten van het landelijk examen vindt u op de website van de SKV (Stichting Kenniscentrum Vertrouwenspersonen):
-
Wat zijn de kosten voor inschrijving in het register?
Op de website van Hobeon SKO vind u de tarieven.
-
Is het een wettelijke bepaling dat een LVV-lid vanaf 1 januari gecertificeerd moet zijn?
Nee, dit is een eis die statutair bij de LVV is vastgelegd. Vooralsnog is dit geen wettelijke bepaling.
-
Mijn vraag staat er niet tussen, wat kan ik doen?
Heeft u vragen met betrekking tot het landelijk examen of certificeren en vindt u het antwoord niet op de pagina, stuur uw vraag dan per e-mail naar ons secretariaat: info@lvv.nl. Wij komen er zo spoedig mogelijk bij u op terug.